24小时联系电话:18217114652、13661815404
中文
技术专题
电路设计功耗问题
	对于电子工程师来说,了解单个组件,电气模块甚至整个电子系统的功耗至关重要。重要的是,不仅要避免超出组件的最大限制,而且要在输入或输出端计算未知参数,因为功耗与系统电压和电流有关。在本文中,我描述了我在电子设计中分析功耗的实践。
	首先,我将介绍所有分析方法所基于的功耗基础。与功率有关的第一条规则如下:系统的输入功率始终大于输出功率,并且永远不能相反,即组件中始终存在一些功率损耗(Ploss),这就是其功耗。则功耗为Pin – Pout。
	基本功耗流程如图1所示。如果我们向系统输入功率,则该功率的一部分会在系统内部损耗以进行加热,从而降低了输出功率。因此,输出功率必须小于输入功率。
	
 
	图1.功耗的系统图
 
	大部分功率损耗最终都变成了组件内部的热量。通常认为这是功耗。在有源组件的情况下,全部功率的一部分可能会转换为其他能量形式,这通常被认为是功耗。例如,在LED中,功率由发光(功耗)和热量(功耗)组成。因此,功耗就是热量,功耗就是我们要从系统中释放出来的功率。在功耗分析中,我们不分析例如从电到光的功率传输,而仅分析系统或组件的功耗。
	第二条规则是电功率与电压和电流的关系。众所周知,它是电压乘以系统的电流消耗,即P = UI。电压和电流之间的关系是电阻或阻抗,这是众所周知的欧姆定律U = RI或U = ZI。利用这两个方程式及其组合,我们进行以下所有功耗计算。最好记住这些法律总是有效的。如果添加的电压为5V,通过5Ω的电阻电流为1A,或者通过1Ω的电压为1V,但通过0.2Ω的电阻消耗的电流为5A,则我们具有完全相同的电能。在这两种情况下,无论我们使用电压,电流还是电流和电阻进行计算,功耗均为5W。在基于电流的计算中,我们得到P =RI²,其中P =5Ω*1A²= 5W或P = 0。
	功耗分析中的第三个重要参数是效率ƞ。效率表示能量从输入到输出的传递程度。
	ƞ= Pout /引脚
	因为输出功率总是小于输入功率,所以效率总是小于1。许多“功率”组件的数据手册都提供了效率,利用这个数字,我们可以估算从输入到输出的功率传输量,从而计算出电压和当前水平。要知道的第四个重要项目是系统中正在发生变化的项目;是电压,电流还是两者?通常,无源组件和LED是“系统”,其中电压从输入到输出变化,但是电流保持不变。在有源系统中,电流或电压或什至两者都可能改变。例如,与输出相比,开关转换器通常在输入中具有不同的电压和电流。
	通常,功耗不是恒定的,而是随时间周期性地变化。在这些情况下,我们仍然使用相同的原理来分析功耗,但是我们必须了解要计算的内容。如果我们将功耗作为平均功耗和峰值功耗的时间函数,我们将得到与图2相似的结果。平均功耗随时间变化是恒定的,但是随着功耗的变化,我们会在图中看到功率峰值。功耗是周期[1],[2]的时间积分,对于图2中的情况,功耗为T = t3。
	实际上,积分计算面积,该面积受功率曲线限制。在图2中,改变功耗为A2,恒定功耗为A1。如果两个功耗是从同一设备测量的,则两种情况下的积分计算将得出相同的结果,因此A2的面积等于A1的面积。
	
 
	图2.平均和峰值功耗与时间的关系。
 
	在分析功耗时,我们需要了解在计算过程中如何考虑交流功耗。平均求和一个时期内的所有功耗,并在该时期内平均分配功率。峰值功耗是特定时刻的最大功耗,即公式(1)[1]中的p(t)的最大值。平均功耗包括峰值功耗,但也包括功耗较小或为零的时刻。因此,当我们对加热组件的功率感兴趣时,平均功耗是有用的。当我们使用峰值功耗分析电流和电压峰值时,它非常有用。根据参考文献[3],一些万用表在AC模式下测量信号的均方根(RMS),并且该值与平均功耗有直接关系。参考文献[1]& [2]显示了平均功耗与RMS测量的交流信号之间的关系,该关系为:
	Pᴬⱽᴱ=Iᴿᴹˢ*Uᴿᴹˢ
	如果我们计算平均功耗,则可以仅通过使用万用表AC设置测量交流电和电压来验证计算结果。当然,如果我们知道系统中存在直流条件,则需要以直流模式测量电流和电压。
	分析功耗:电压变化–电流常数
	第一个示例很简单,但适用于所有电子工程师:LDO稳压器。这些调节器的模型类似于图3。我们还可以快速确定输入电流和输出电流几乎相同,但是输入和输出之间的电压不同。对于非常小的电流消耗系统,LDO的静态电流变得很重要,但是如果输出电流比静态电流大得多,我们可以忽略它。
	
 
	图3. LDO电路示例。
 
	在此示例中,我们有5V输入电压,3.6V稳压输出电压和140mA输出DC电流。该LDO的功耗计算如下:
	Ploss = Pin – Pout
	= Vin *输入-Vout * Iout
	= 5V * 0.14A-3.6V * 0.14A
	= 0.7W – 0.504W
	= 0.196瓦
	效率才是
	ƞ= 0.504W / 0.7W = 0.72
	从功耗的观点来看,在电流恒定系统中,关键参数是输入和输出之间的电压差。对于这些,您必须仔细分析与电流有关的压降,并注意其最终以热量的形式结束。您必须确保所选组件能够承受计算得出的功耗,并针对最大80%的数据手册进行设计。同样,我们可以分析无源元件,LED,二极管,晶体管等的功耗。
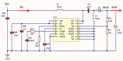
	分析功耗:电压和电流变化
	我们的第二个示例更为复杂:开关稳压器。如图5所示的降压-升压转换器是一个电压和电流都变化的系统。在此示例中,输入电压范围为10V至20V,输入电流也不明,因为它也取决于输入电压,设计输出电压固定为13.5V,所需的输出负载电流为80mA。
	
 
	升降压开关转换器的示例。
 
	我们首先通过估算转换器吸收的输入电流来开始分析功耗。为此,我们利用了基于欧姆定律的功率和效率计算。转换器输出功率为
	Pout = Vout * Iout
	为此,我们添加了效率方程,得到
	Vout * Iout =ƞ*引脚
	继续使用前面介绍的实数(Vin 20V)进行计算,我们得到:
	13.5V * 0.08A =ƞ* 20V * Iin
	1.08W =ƞ* 20V * Iin
	我们有两个未知参数,从开关转换器数据表中,我们需要检查所用电压和电流范围的效率。在这种情况下,约为ƞ= 0.85。现在我们可以计算开关调节器的输入电流:
	Iin = 1.08W /(0.85 * 20V)= 64mA
	现在我们有了用于计算开关转换器功耗的所有参数,并获得:
	Ploss =引脚-Pout = 0.064A * 20V-0.08A * 13.5V = 1.28W-1.08W = 0.2W
	以相同的方式,我们可以计算出升压模式下的功耗,再次可以看到我们的计算与实际测量值之间的相关性,如图7所示。现在,分析的输入电流为
	Iin = 13.5V * 0.08A / 0.85 * 10V = 0.129A
	升压模式下的功耗为:
	Ploss =引脚-Pout = 0.129A * 10V-0.08A * 13.5V = 1.29W-1.08W = 0.21W
	功耗与组件的发热有着密切的关系,重要的是要计算我们认为至关重要的所有组件。这些组件可以是稳压器,晶体管,二极管,LED和无源器件。对于关键组件,我们必须检查至少极限条件,这通常在RMS电流消耗最大时发生。我们需要将计算出的最大值与组件的最大值进行比较,并确保在产品正常运行期间无论如何都不会超过该最大值。
	其次,我们需要分析关键电子模块的功耗,例如开关转换器,驱动器电路和功率级。对于这些,我们可以将功耗计算作为基础设计工作,如在开关转换器示例中看到的那样。此外,计算得出的功耗与数据手册中的值值得比较,但是电子模块的单个组件选择应基于设计和仿真。
	另外,我们需要分析整个电子系统的功耗。我们需要将所有计算得出的电子模块功耗汇总在一起,并将其与电源功能进行比较。这样,我们可以确保电源可以在整个电源电压范围内为设备提供所需的电源。
	最后但并非最不重要的一点是,我们需要记住,这种功耗中的大部分会变成热量,并且需要分析电子设备是否需要额外的冷却,或者我们是否可以忍受。

