24小时联系电话:18217114652、13661815404
中文
技术专题
电源自动切换电路
在PCB设计中,当你给锂电池充电时,是否会遇到红绿灯不停闪烁的场景。这说明当你在充电时,使用的是电池供电。下面介绍一种锂电池充电时,电源切换为外部供电的方法。
(电池内部供电)
(外部电源供电)
上述两张图是我用仿真软件实测,关键部分使用了PMOS管。当开关闭合时,相当于外部5V电路接入,PMOS管的G端高电平,PMOS截止,此时由外部电路供电。当开关断开时,PMOS管的G端是低电平,PMOS导通,此时由内部电源V1供电。
注意:R4和D1不能少;D1的作用是整流,R4的作用是让PMOS管的G端放电,当开关断开时,保证G端是低电平。

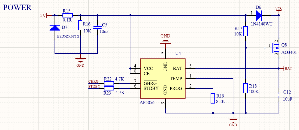
(AP5056原理图)
上述是锂电池充电电源切换原理图。我用的是AP5056,PMOS管是AO3401,R15起保险丝效果,R18下拉电阻能让PMOS管G端放电。
建议:当你在做电源自动切换时,切记要注意PMOS管的方向(D—>S)不能搞错。
上海韬放电子承接电路设计,PCB设计,单片机开发。
作者:WinstonMao
转载请注明地址:http://www.tfmcu.com/TechnologyNews/f8227cd1-33e5-6157-1493-3a97ffef9ab7.shtml

