24小时联系电话:18217114652、13661815404
中文
- 您当前的位置:
- 首页>
- 电子资讯
电子资讯
-
浪涌电流测试仪内部工作的回顾
功率半导体器件反映其过载能力的最重要参数是浪涌电流
- 查看详细

-
单片机设计中微处理器芯片:设计指南,功能和特性
电子领域的许多人都将英特尔的4位4004芯片视为世界上第一个微处理器。
- 查看详细

-
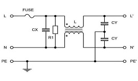
AC-DC转换器的模块化EMI滤波器选择
滤波器的目的是衰减电源,内部电子设备,高速数据线等的组合所产生的源自设备的辐射。
- 查看详细




