24小时联系电话:18217114652、13661815404
中文
技术专题
MAX6675的推荐PCB设计
从datasheet里可以看到max6675的建议电路如下图所示:
下面是我根据经验画出的原理图:
下面来说一下为什么这样设计。
1、电容C3,是为了滤波,添加一刻0.1uF的电容可以降低输入信号的波动;
2、电阻R67,他是跟C3一起使用的,是为了增加响应速度。如果K+的电压降低,那么C3可以通过R67进行放电;
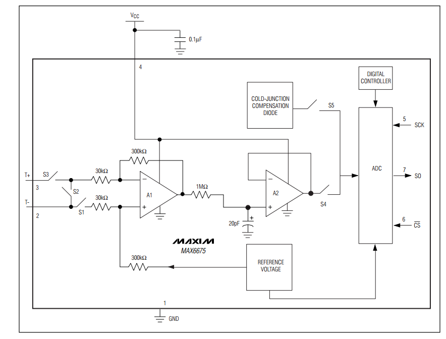
3、电阻R68和电容C4、C10 是为了RC稳压,就有小朋友要问了为什么要多此一举,因为推荐电路里没这个。那么我们来看一下MAX6675的内部原理图:
可以看出一个放大电路和一个跟随电路,那么我们就有理由为MAX6675提供一个稳定的电源了,毕竟41uV/℃,轻微的电源波动都会引起测量结果的波动。

